COAFFLEX
Curso da Comissão de Arbitragem

MISSÃO:
Transformar a experiência de frequentar nossas salas educacionais, em um momento mágico de Conhecimento, Treinamento e Desenvolvimento.
VISÃO:
Ser uma referência em Educação, pela excelência dos nossos árbitros e inovações tecnológicas, transportando nosso quadro de arbitragem para um mundo de Conhecimento, Treinamento e Desenvolvimento, que só nossas salas de aula podem proporcionar.
VALORES:
Orgulho da marca FFERJ/COAFRJ, Respeito, Tradição com a Inovação, Paixão pela Educação e Arbitragem, Busca Obsessiva pela Excelência, Atitude Vencedora e Perseverança.
O nome COAFFLEX derivada contração da denominação de nossa instituição, Comissão de Árbitros de Futebol -COAF e o FLEX surge a partir da palavra flexível, que é um dos principais fatores para a inserção das TICs - Tecnologia de Informação e Comunicação - na Educação, pois permite que o usuário da plataforma possa, ele mesmo, definir quando e por quanto tempo deve acessar o ambiente.
Os conteúdos disponíveis vão desde vídeos de jogos disputados em todos os campeonatos no Brasil a questionamentos sobre as dezessete regras.
Os artefatos que fazem parte deste projeto foram escolhidos por permitirem que os usuários possam acessar de qualquer lugar e a qualquer momento, bastando estar conectado a internet e utilizando qualquer dispositivo computacional, seja ele móvel ou não.
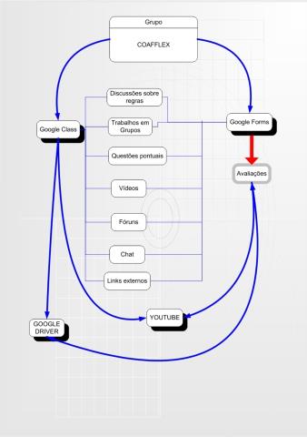
O primeiro artefato é o Google Classroom, esta plataforma permite que sejam criadas salas de aulas independentes e tutoriados por um ou mais instrutores da Comissão de Ensino.
Para o nosso objetivo criamos seis salas de aula levando em consideração a organização dos árbitros e seus respectivos módulos e uma sala para os técnicos junior e assessores, além de uma sala só com os instrutores.
Neste ambiente são oferecidas pequenas questões para que o árbitro responda de maneira rápida sobre alguma regra, vídeos reproduzidos a partir do youtube. A plataforma permite que os alunos possam “conversar” entre eles, como se estivessem em uma sala presencial.
O segundo artefato é o google forms, com esta ferramenta a Comissão de Ensino elabora testes avaliativos para todos os alunos. Os testes são disponibilizados dentro das salas de aulas como links externos e após a realização das provas as notas são organizadas em planilhas com informações como, por exemplo, qual questão teve mais acertos ou erros.
As avaliações ocorrerão de forma contínua, possibilitando um acompanhamento ininterrupto de todos os componentes da arbitragem do Estado do Rio de Janeiro dentro de cada sala de aula.


